Overview
RiemannCash focuses on private transaction, with divisible deposits, lower fees and faster withdrawals, which is based on zero-knowledge proof, incremental merkle tree and poseidon algorithm.
Motivation
Tornado was banned, and transfers between accounts become traceable. BUT Privacy Protection is an inherent feature of the blockchain.
Face the regulators, we yield?
RiemannCash focuses on private transaction, with divisible deposits, lower fees and faster withdrawals, which is based on zero-knowledge proof, incremental merkle tree and poseidon algorithm.
Using RiemannCash ensures full privacy. When tokens are deposited to Riemann, withdrawn from Riemann, user Txs are fully encapsulated. All Txs generate zero-knowledge proofs, and withdrawals are initiated by relayers acting as third parties. No one knows the transfer records between your addresses except yourself.
Features
Divisible deposits. A deposit can be split into multiple deposits.
Lower fees.
Faster withdrawals. You can withdraw your fund immediately without a long background process once deposit.
Flows
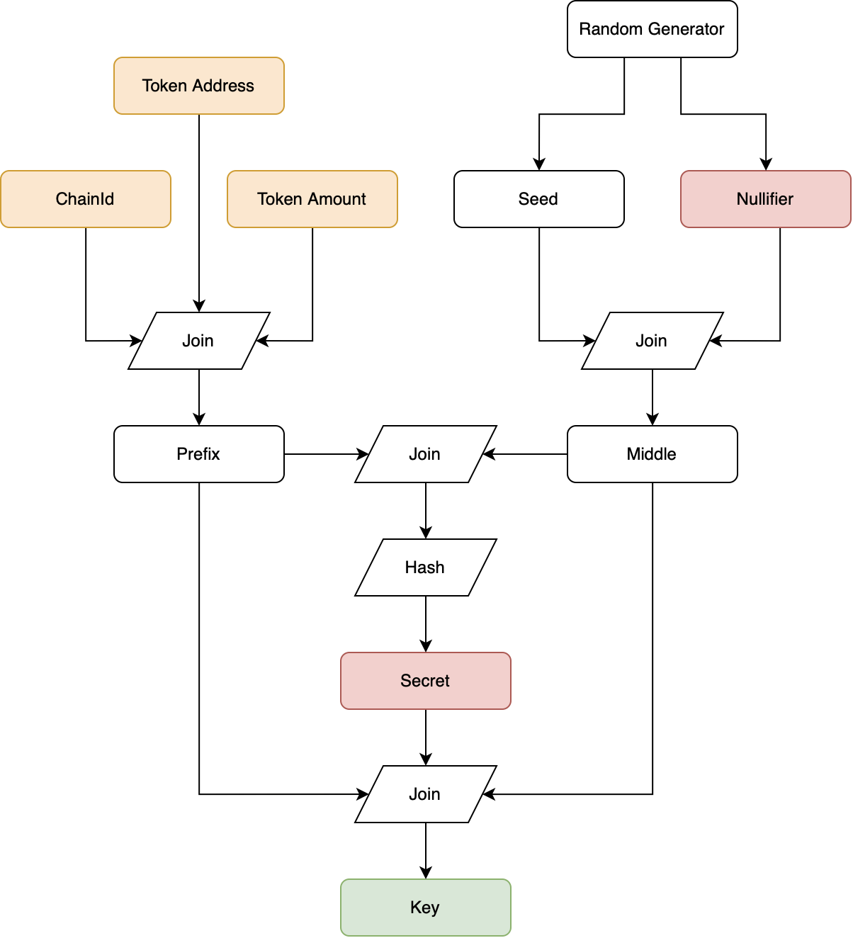
Key Generate Flow

Nullifier Generate Flow

Deposit Flow

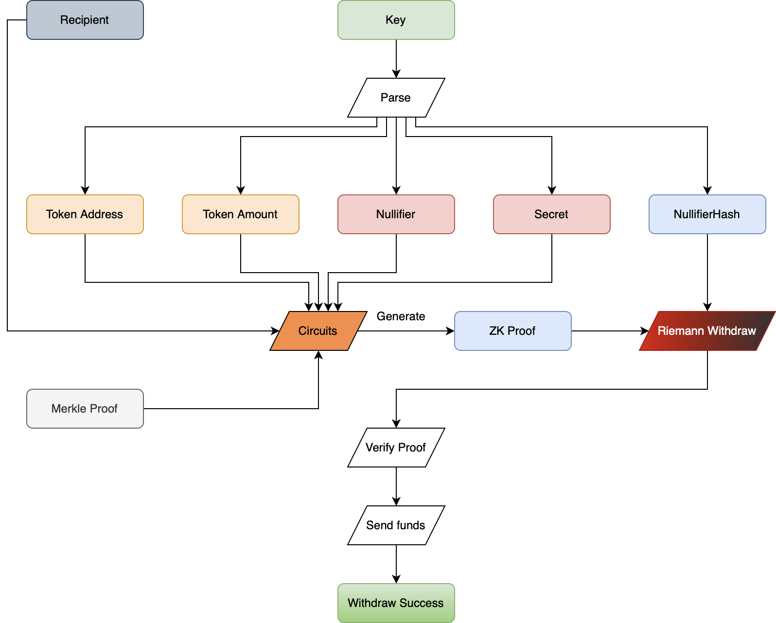
Withdraw Flow

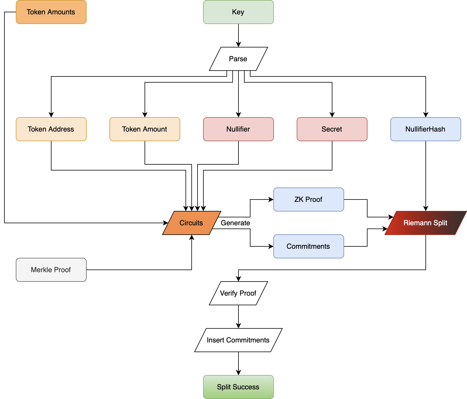
Split Flow

Last updated